About Me
My Works
版权声明
Documents
About me
My works
Copyright
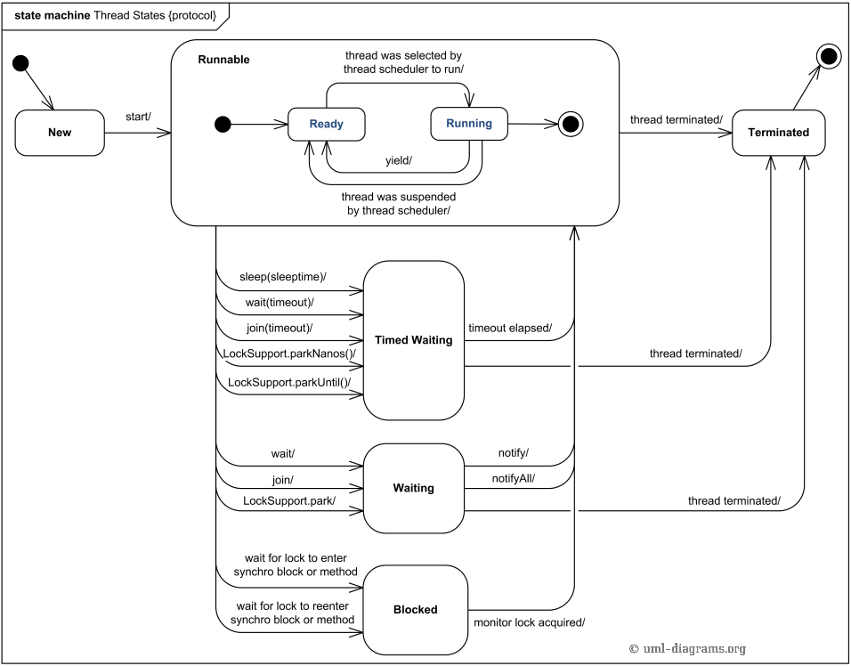
state-machine-example-java-6-thread-states
8月 27, 2016
Leave a Comment.
Cancel
Name
*
Email
*
Website