About Me
My Works
版权声明
Documents
About me
My works
Copyright
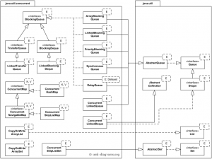
java-7-concurrent-collections-uml-class-diagram-example
9月 24, 2016
Leave a Comment.
Cancel
Name
*
Email
*
Website